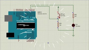
Cómo simular entradas y salidas digitales de ARDUINO en PROTEUS (fácil)

Tonton & Download Video Musik Gratis

⬇ DOWNLOAD NOW
Kalau muncul iklan pop-up, tutup lalu klik tombol kembali

Download lagu Cómo simular entradas y salidas digitales de ARDUINO en PROTEUS (fácil) secara gratis hanya untuk keperluan promosi. Dukung artis favorit kamu dengan membeli musik original di iTunes atau platform resmi lainnya.