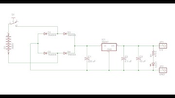
Eagle Autodesk part 1:- Create a schematic file or draw a circuit diagram of electronic circuit

Tonton & Download Video Musik Gratis

⬇ DOWNLOAD NOW
Kalau muncul iklan pop-up, tutup lalu klik tombol kembali

Download lagu Eagle Autodesk part 1:- Create a schematic file or draw a circuit diagram of electronic circuit secara gratis hanya untuk keperluan promosi. Dukung artis favorit kamu dengan membeli musik original di iTunes atau platform resmi lainnya.