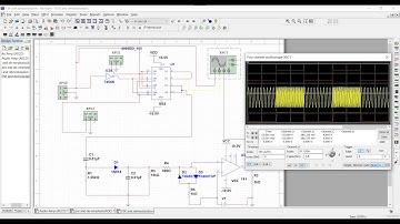
SIMULATION OF ASK MODULATION AND DEMODULATION USING MULTISIM IN TAMIL

Tonton & Download Video Musik Gratis

⬇ DOWNLOAD NOW
Kalau muncul iklan pop-up, tutup lalu klik tombol kembali

Download lagu SIMULATION OF ASK MODULATION AND DEMODULATION USING MULTISIM IN TAMIL secara gratis hanya untuk keperluan promosi. Dukung artis favorit kamu dengan membeli musik original di iTunes atau platform resmi lainnya.