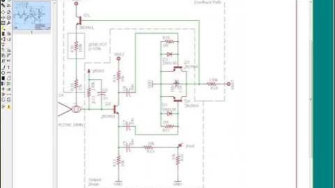
Manual wire tracing in Eagle from Autodesk for a custom designed guitar pedal circuit board.

Tonton & Download Video Musik Gratis

⬇ DOWNLOAD NOW
Kalau muncul iklan pop-up, tutup lalu klik tombol kembali

Download lagu Manual wire tracing in Eagle from Autodesk for a custom designed guitar pedal circuit board. secara gratis hanya untuk keperluan promosi. Dukung artis favorit kamu dengan membeli musik original di iTunes atau platform resmi lainnya.