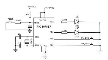
MÔN VI XỬ LÝ- BÀI TẬP 2. CHO PIC16F887 KẾT NỐI VỚI MỘT LED ĐƠN

Tonton & Download Video Musik Gratis

⬇ DOWNLOAD NOW
Kalau muncul iklan pop-up, tutup lalu klik tombol kembali

Download lagu MÔN VI XỬ LÝ- BÀI TẬP 2. CHO PIC16F887 KẾT NỐI VỚI MỘT LED ĐƠN secara gratis hanya untuk keperluan promosi. Dukung artis favorit kamu dengan membeli musik original di iTunes atau platform resmi lainnya.