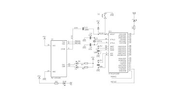
BOCCI #007 ARDUINO 互換機7チェック基板その2(アナログ入力)

Tonton & Download Video Musik Gratis

⬇ DOWNLOAD NOW
Kalau muncul iklan pop-up, tutup lalu klik tombol kembali

Download lagu BOCCI #007 ARDUINO 互換機7チェック基板その2(アナログ入力) secara gratis hanya untuk keperluan promosi. Dukung artis favorit kamu dengan membeli musik original di iTunes atau platform resmi lainnya.