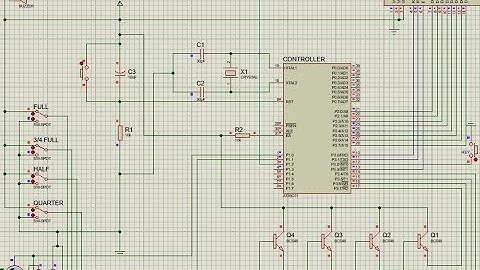
Water Level Indicator using 8051 MicroController || Proteus Simulation || 8051 Projects || Proteus

Tonton & Download Video Musik Gratis

⬇ DOWNLOAD NOW
Kalau muncul iklan pop-up, tutup lalu klik tombol kembali

Download lagu Water Level Indicator using 8051 MicroController || Proteus Simulation || 8051 Projects || Proteus secara gratis hanya untuk keperluan promosi. Dukung artis favorit kamu dengan membeli musik original di iTunes atau platform resmi lainnya.