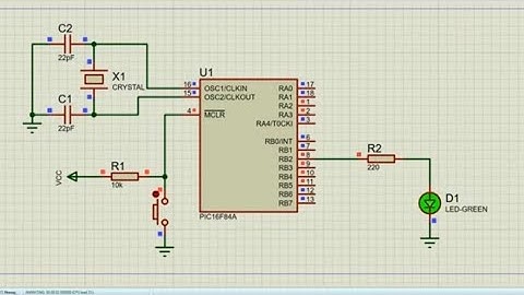
Tutoriel Programmation des Microcontrôleurs PIC Avec Proteus 8 et MikroC Pro

Tonton & Download Video Musik Gratis

⬇ DOWNLOAD NOW
Kalau muncul iklan pop-up, tutup lalu klik tombol kembali

Download lagu Tutoriel Programmation des Microcontrôleurs PIC Avec Proteus 8 et MikroC Pro secara gratis hanya untuk keperluan promosi. Dukung artis favorit kamu dengan membeli musik original di iTunes atau platform resmi lainnya.