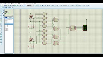
Multiplicador dos datos de 3 bits por dato y el resultado se muestra en display de 7 segmentos

Tonton & Download Video Musik Gratis

⬇ DOWNLOAD NOW
Kalau muncul iklan pop-up, tutup lalu klik tombol kembali

Download lagu Multiplicador dos datos de 3 bits por dato y el resultado se muestra en display de 7 segmentos secara gratis hanya untuk keperluan promosi. Dukung artis favorit kamu dengan membeli musik original di iTunes atau platform resmi lainnya.