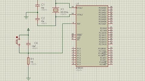
ECE 5 Microcontroller and embedded systems pin diagram of 8051

Tonton & Download Video Musik Gratis

⬇ DOWNLOAD NOW
Kalau muncul iklan pop-up, tutup lalu klik tombol kembali

Download lagu ECE 5 Microcontroller and embedded systems pin diagram of 8051 secara gratis hanya untuk keperluan promosi. Dukung artis favorit kamu dengan membeli musik original di iTunes atau platform resmi lainnya.