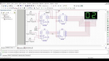
Contador de 0 - 99 Practicando en Proton IDE (Lenguaje Basic)

Tonton & Download Video Musik Gratis

⬇ DOWNLOAD NOW
Kalau muncul iklan pop-up, tutup lalu klik tombol kembali

Download lagu Contador de 0 - 99 Practicando en Proton IDE (Lenguaje Basic) secara gratis hanya untuk keperluan promosi. Dukung artis favorit kamu dengan membeli musik original di iTunes atau platform resmi lainnya.