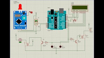
ALARM DAN PEMADAM API OTOMATIS (FLAME SENSOR PART 2)

Tonton & Download Video Musik Gratis

⬇ DOWNLOAD NOW
Kalau muncul iklan pop-up, tutup lalu klik tombol kembali

Download lagu ALARM DAN PEMADAM API OTOMATIS (FLAME SENSOR PART 2) secara gratis hanya untuk keperluan promosi. Dukung artis favorit kamu dengan membeli musik original di iTunes atau platform resmi lainnya.