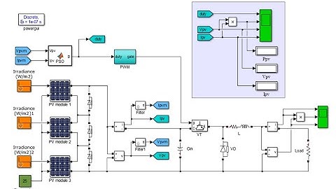
Model of Solar MPPT with PSO and AI based techniques under partial shading condition-Matlab Simulink

Tonton & Download Video Musik Gratis

⬇ DOWNLOAD NOW
Kalau muncul iklan pop-up, tutup lalu klik tombol kembali

Download lagu Model of Solar MPPT with PSO and AI based techniques under partial shading condition-Matlab Simulink secara gratis hanya untuk keperluan promosi. Dukung artis favorit kamu dengan membeli musik original di iTunes atau platform resmi lainnya.