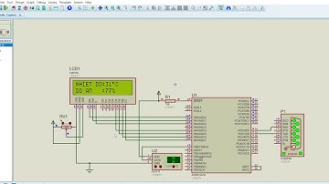
[DevKit Stm32F103] Bài 2: Cảnh Báo Nhiệt Độ Và Độ Ẩm DHT11 Thông Qua Còi

Tonton & Download Video Musik Gratis

⬇ DOWNLOAD NOW
Kalau muncul iklan pop-up, tutup lalu klik tombol kembali

Download lagu [DevKit Stm32F103] Bài 2: Cảnh Báo Nhiệt Độ Và Độ Ẩm DHT11 Thông Qua Còi secara gratis hanya untuk keperluan promosi. Dukung artis favorit kamu dengan membeli musik original di iTunes atau platform resmi lainnya.