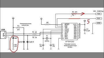
Особенности работы с аппаратным UART (RX,TX) на примере ATtiny2313

Tonton & Download Video Musik Gratis

⬇ DOWNLOAD NOW
Kalau muncul iklan pop-up, tutup lalu klik tombol kembali

Download lagu Особенности работы с аппаратным UART (RX,TX) на примере ATtiny2313 secara gratis hanya untuk keperluan promosi. Dukung artis favorit kamu dengan membeli musik original di iTunes atau platform resmi lainnya.